Address
304 North Cardinal St.
Dorchester Center, MA 02124
Work Hours
Monday to Friday: 7AM - 7PM
Weekend: 10AM - 5PM

The client, a gear rental company located near a national park, needed to enhance their online presence by sharing the natural beauty of the park through their social media channels. Despite having an abundance of captivating nature photographs, they lacked an efficient and scalable process to create engaging, varied, and platform-optimized content for their social media profiles.
The company faced a two-fold challenge: first, the labor-intensive process of manually analyzing images to identify noteworthy features was significant and inefficient; second, creating diverse and engaging social media posts that were tailored to the conventions of each platform (Instagram, Facebook, and Twitter) was time-consuming and required creative input that could not be easily scaled.
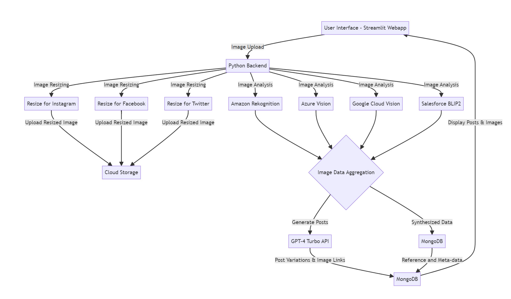
The solution was implemented as a webapp, where users can upload images, which are then automatically analyzed by various AI services. The extracted information, along with location data, and other proprietary data points, is synthesized to form the input prompt for a Large Language Model, which then generates multiple social media post drafts. These drafts are presented to the user, who can select the most suitable posts for their social media channels.
The core of the solution was a multi-model AI approach that integrated various image recognition technologies. By utilizing the strengths of each AI service, we were able to extract a comprehensive set of high confidence data points from the images.
Our methodology is structured into a four-step process, each step building upon the last to create a seamless pipeline from image upload to content delivery:
AI-Driven Content Generation: With the synthesized image data as input, the application interfaced with OpenAI’s GPT-4 API to generate creative and original social media posts. The model was instructed to produce five distinct variations tailored to the nuances of Instagram, Facebook, and Twitter, ensuring variety and platform-specific optimization.
Built with Python and Streamlit, the application presented an intuitive user interface for image uploads and interact with the results. The backend was powered by robust API integrations with Amazon Rekognition, Azure Vision, Google Cloud Vision, and Salesforce BLIP2 model for image analysis. OpenAI’s GPT-4 Turbo API was used to generate social media content. For data management, MongoDB was employed due to its flexibility in handling JSON-like document structures, which was essential for storing the varied responses from each API efficiently.
The deployment of the web application significantly improved the client’s social media workflow and provided tremendous time savings. With the automated system, the client could swiftly and consistently produce a variety of content, leading to a more dynamic and engaging online presence. The use of multiple AI services for image analysis and content generation resulted in a richer, more diverse portrayal of the national park’s beauty, aligning with the client’s goal to attract and inspire outdoor enthusiasts.
While direct quantitative metrics such as engagement rates and follower growth are beyond the scope of this case study, the client reported a noticeable increase in social media interaction and audience reach.